临近期末,大学生们头疼的事情来了,不知道大家的期末论文是否准备好了?如果写好了,是否通过了重复率和AIGC率的检测?相信大家在写大作业的时候,或多或少都会用到AI工具。
森克兰特作为一名专业的论文AIGC率研究者,接触了非常多专业的同学,比如:科学教育、跨境电商、地质工程、旅游管理、机械制造、企业管理、汉语言文学、护理学、财务管理等等专业的同学。
在2026年的今天,AI工具已经很普及了,比如我经常使用的AI大模型有:腾讯元宝,豆包,Deepseek,还有国外OpenAI公司新推出的chatgpt5.2,以及google公司推出的gemini3,这些AI工具我都在使用。
不管同学们用的是什么AI,大部分学校也会对期末论文有AIGC率和重复率的检测要求。如果检测结果飘红,那就需要降重降AIGC率处理。
当然,森克兰特透露一个消息,除了我们的学生论文,还有很多老师的职称论文都会用AI写,也都有降重降AIGC率的需求。
今天我来完整介绍目前论文或者文章降低AIGC率的三种方法。我分别对这三种方法进行测试。
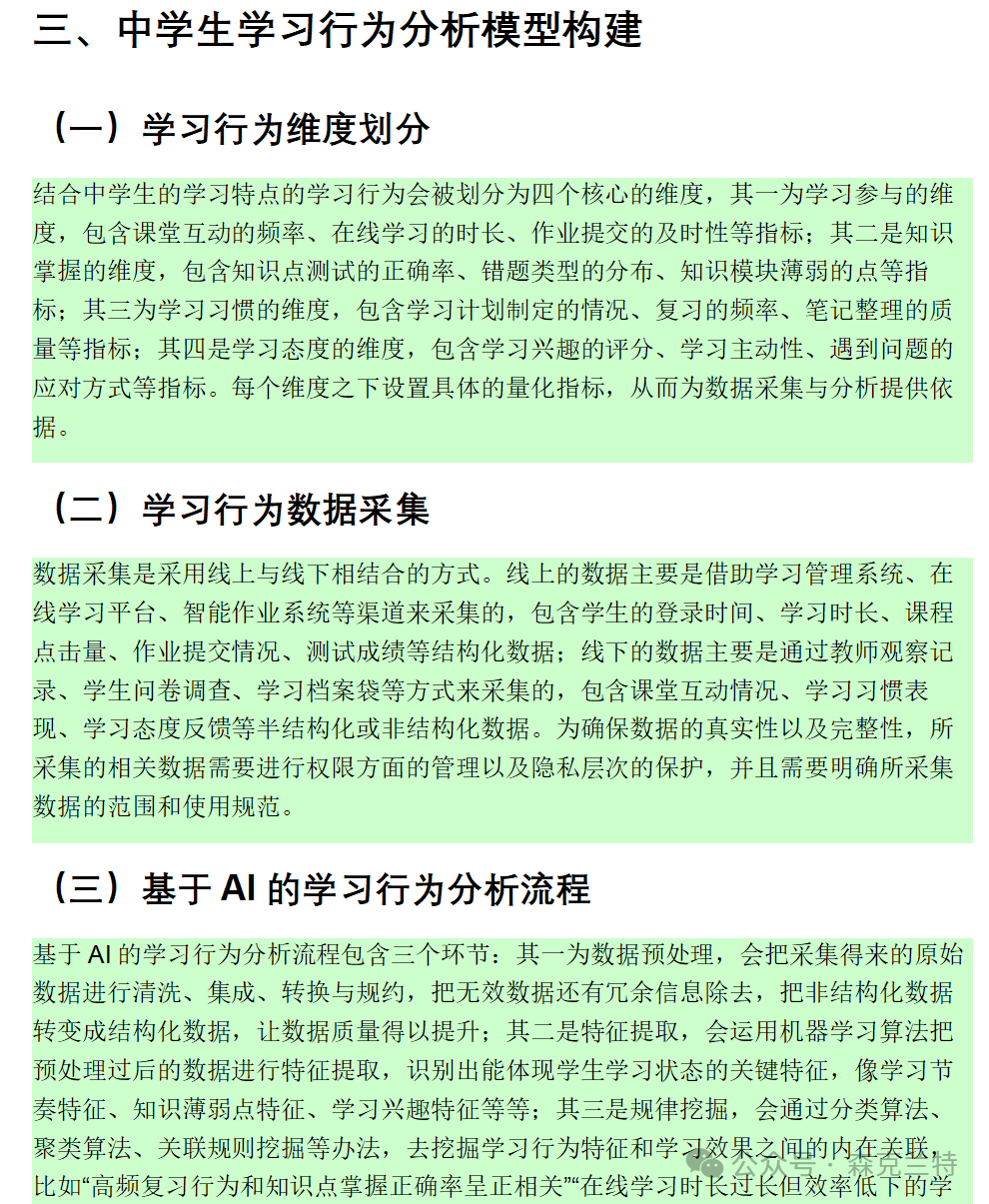
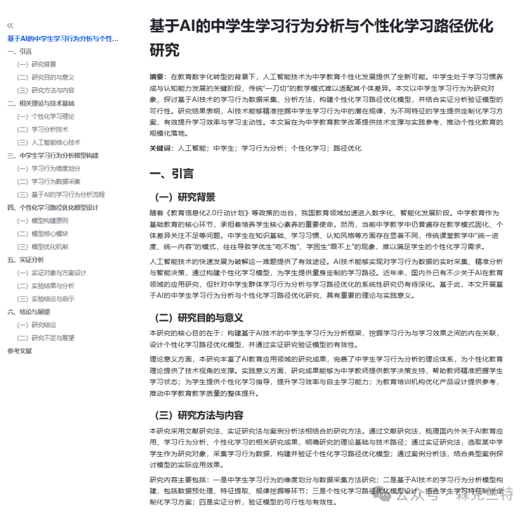
准备工作:在开始测试之间,我用AI写了一篇标题为《 基于AI的中学生学习行为分析与个性化学习路径优化研究》的论文。其他专业的论文测评方法类似,我就不一一举例。
(下面是我用AI直接生成的论文,提示词如下:请严格按照大学生论文的通用格式,写一篇标题为《基于AI的中学生学习行为分析与个性化学习路径优化研究》的大学生期末论文,字数3000字左右。)

第一种,直接用AI降低重复率,也就是用提示词降重
降重提示词如下:
1、保持原文的核心意思不变!但可以通过调整语序、缩写、扩写、替换同义词等方式进行改写。
2、改写后的内容应更加具有逻辑性和条理性,符合论文的写作规范。
3、尽量避免与原文出现连续8个字相同的句子,以提高内容的多样性和可读性。
4、请确保改写后的内容仍然保持原文的风格和语气,不要偏离原文的主题和意图
5、论文选题指令请您作为一名经验丰富的专业导师为我推.荐 10 个具有研究潜力和实际意义的参考选题,以便我在此基础上进行深入探索和研究。
6、文献综述指令帮我撰写一份关于研究主题的文献综述。我的论文选题方向是具体选题方向,因此,我希望这份文献综述能够涵盖该领域内的主要研究成果、理论框架、研究方法以及存在的争议和未来研究方向。
7、论文大纲生成指令为我撰写一份论文大纲,论文的研究主题是 xxx。论文采用的是定量分析的方法,你需要在大纲中包含研究主题、相关文献综述、研究方法、数据分析和结果呈现:结论与讨论这些部分
8、论文引言指令帮我撰写一篇关于论文主题的论文引言,要求包括研究背景、研究目的、研究问题和论文结构
9、论文正文指令帮我撰写一篇论文的主体内容,围绕具体研究领域展开深入分析该领域的现状、挑战以及本研究的创新解决方案


https://paper.ai-or.com/,这个网站有免费额度,分享给同学双方的额度都会增加。如果大家的论文字数在10000字以内,通过分享,额度可以很快达到。
操作步骤:进入网站(目前只支持电脑打开),选择马上试试,用绿泡泡登录。选择一键降重,上传论文,选择语言-降AI(学术)-选择学校要求的检测平台,点击确认改写。










就不一一截图了。如果你觉得绿色修改过后的内容,能达到你的要求,那你就用森克兰特的专业降AIGC率网站:https://paper.ai-or.com/,价格比同行低,而且效果更好,处理速度更快!大家的反馈是一次就能把80%以上的AI率降低到5%以内,一次成功率96%以上,二次成功率99%以上,远高于同行70%的平均水平。森克兰特还进行了连续10次的抗压力测试,森克兰特降低AI率网站能连续10次把100%的AI率降低到0%!
刚才有同学发来截图,看来最近提示词不好用了,建议用网站来降。


发表评论 取消回复