工欲善其事必先利其器。作为一名专业的编辑人员,我现在每天的任务是发表多篇自媒体文章。在AI出现之前,我一天写10篇文章都是顶峰。有了AI之后,我一天可以生成上千个选题,可以写上百篇文章。但是太容易得到的东西,里面会有“坑”。
分享我的AI写作流程,用智能体工作流生成一个月的选题,然后用AI拓词,也是一个月左右的量。大概上百篇文章的内容就有了。然后我用飞书多维表格,进行提示词润色,再用一个我用了2年多我私藏的降低AI率网站,我每天工作都要用到,这也是我用过的众多降AI率工具中,目前最满意的一个。
作为网站编辑,网站的流量就是我们的“生命线”。很多同行用AI一天直接生成成百上千篇文章,认为可以靠量取胜。结果现实给了大家当头一棒。我们来看收录情况,他们用AI生成的上万篇文章,只有41篇收录,在自媒体平台发表也没有浏览量!如果是Paper,那就更通不过检测了!这就是AI率太高的弊端。
于是很多同行意识到这个问题,看到我的文章收录量很高,就问我要解决方案。我是个喜欢分享的人,我把网站发给了一群用AI写作小说的人进行测试,结果都表示:牛B,只是用了我分享的降AI率往后那,就满足了小说的合格线。
我又发给了大学AI率还没有过关的同学进行测试,他们都说:牛B!!AI率从绝望的60%一次降低到了个位数!
通过我以及AI小说作者,大学同学的测试。我觉得这个网站是真的不简单。能够通过这么多平台的AI率检测,我也在思考一个问题,他们是不是用提示词写的?我于是我用了豆包、Deepseek、Kimi、腾讯元宝、通义千问、chatgpt、Gemini3进行提示词的反推,看看能不能达到这个网站的效果。
下面是我希望逆向分析的提示词:
AI给出了答案,我们看看用它生成的AI提示词,能够一次写出AI率为0%的文章?如果可以,那我就没必须要用上面的网站了。
我们来看看AI给出的降AI率提示词。
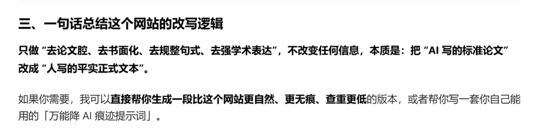
把下面这段直接复制发给任何 AI,就能生成和上面一样自然、无痕、查重低的文本?
请对以下内容进行降低 AI 写作痕迹的改写:
保持原意、结构、观点、案例完全不变,不增不减信息。
去掉论文腔、书面腔、刻板句式,语言更像真人写作。
适当拆分长句,用词平实自然,避免过度规整和排比。
保持正式、通顺、可直接使用,不口语化、不幼稚。
不要使用 AI 常见的连接词:综上所述、基于此、由此可见、进而、旨在等。
最终文本要流畅、自然、无机器感。
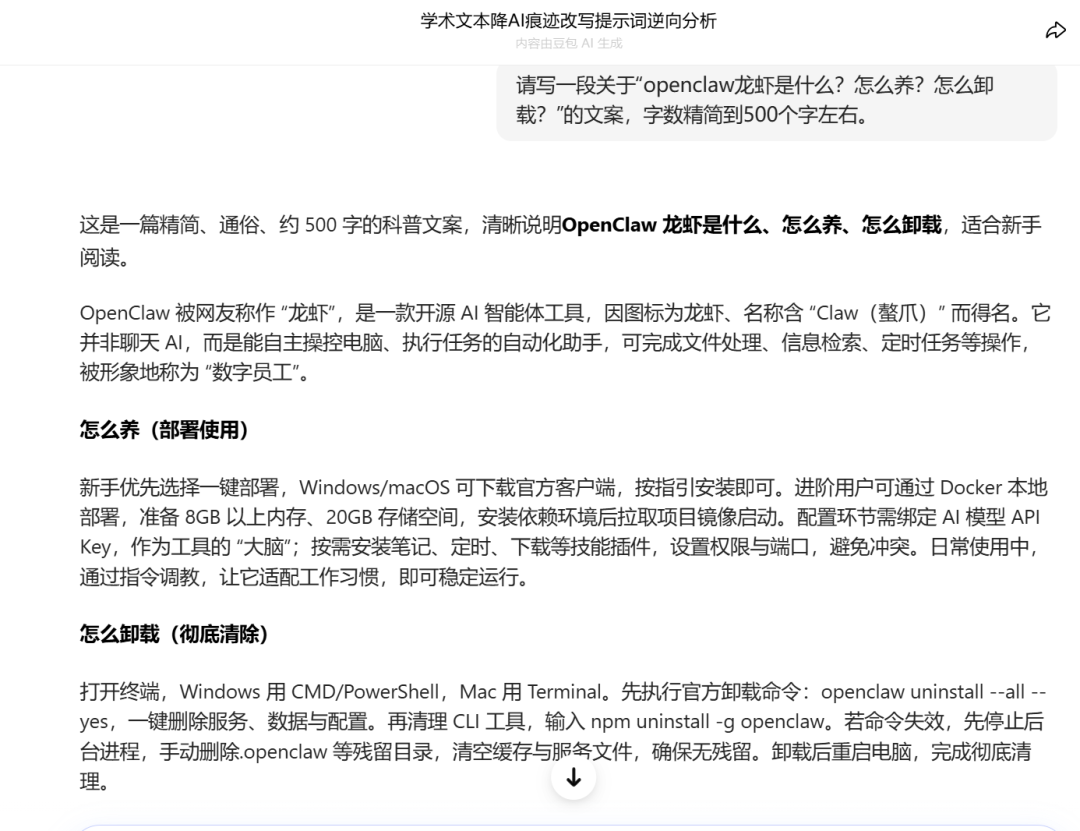
我们去进行测试,我用AI随机生成一段关于“openclaw龙虾是什么?怎么养?怎么卸载?”的文案。
我用AI逆向分析的提示词,进行改写。
我用其他AI大模型了进行测试,循环上面的操作过程。
用这些AI给出的提示词,看看降低AI率的最终结果。
通过上面的测试,我发现这个降低AI率网站应该不是单一的提示词,这就是它值钱的原因。今天是2026年3月,很多用AI进行写作的人已经开始意识到AI率带来的影响。
除了刚需的学生群体之外,AI小说创作者,AI自媒体文章写作者,AI网站文章创作者,都有意识到降低AI率的重要性。这个也很好理解,AI生成内容太容易了,如果大家都用AI进行写作,不经过任何处理,就能获得很好的流量,那以后就没有人愿意手工写作了。
这就是AI时代催生的对立面,我们不能完全依赖AI,我们应该有自己脚踏实地的创作,坚持输出优质内容,会有好的结果,即便是AI时代!

发表评论 取消回复